การสร้างแบบจำลองทางคณิตศาสตร์
แบบจำลองทางคณิตศาสตร์เป็นการใช้เพื่อที่จะหาคำตอบ หรือทดลองเพื่อให้ได้คำตอบ เช่นแบบจำลองการซื้อสินค้าบนตารางการคำนวณ (spread sheet) ดังตัวอย่างเช่น
รายการซื้อสินค้า |
จำนวน | สินค้า | ราคาต่อหน่วย | เป็นเงิน |
5 | มะม่วง | 10 | 50 |
10 | แอบเปิ้ล | 15 | 150 |
30 | ส้ม | 2 | 60 |
| | รวม | 260 |
จะเห็นว่า จากรายการซื้อสิ้นค้านี้ถ้าเปลี่ยนแปลงจำนวนมะม่วงไปจาก 5 ผล เป็น 8 ผล ข้อมูลตัวเลขบนตารางจะเปลี่ยนไป ดังนั้นเราจะใช้ตัวแปรแทน ลองดูจากตัวอย่าง
รายการซื้อสินค้า |
จำนวน | สินค้า | ราคาต่อหน่วย | เป็นเงิน |
x1 | มะม่วง | y1 | x1y1 |
x2 | แอปเปิ้ล | y2 | x2y2 |
x3 | ส้ม | y3 | x3y3 |
| | รวม | x1y1 + x2y2 + x3y3 |
จะเห็นได้ชัดว่าคำตอบบนตารางนี้คือ x1y1 + x2y2 + x3y3 ดังนั้นจากแบบจำลองนี้ถ้าเปลี่ยนแปลงค่าใดลงบนตาราง การคำนวณเพื่อหาคำตอบก็จะเกิดขึ้นได้
ตารางการคำนวณเช่นสเปรดซีตจึงเป็นตารางที่สร้างขึ้นเพื่อใช้แทนรูปแบบทางคณิตศาสตร์ได้แบบหนึ่ง
การสร้างแบบจำลองทางคณิตศาสตร์ จึงต้องอาศัยความรอบรู้ในเนื้อหาเรื่องนั้นก่อน แล้วจึงใช้ความรู้ทางคณิตศาสตร์ และสร้างความชำนาญเพื่อจะหาผลลัพธ์ หรือทดลองจนได้คำตอบที่ดี ซึ่งเรียกว่า what if โมเดล หรือทดลองดูจนเกิดความชำนาญ เปรียบเทียบกับการก่อสร้างที่ซึ่งก่อสร้างตามต้องการ
 ความรู้ในเนื้อหา |  ความรู้ทางคณิตศาสตร์ |  ความชำนาญ |
 ก้อนอิฐก่อสร้าง |  เครื่องมือก่อสร้างกับปูนซีเมนต์ ทราย |  ความชำนาญได้สิ่งก่อสร้าง |
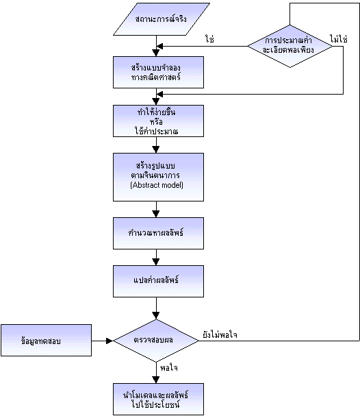
ในการใช้แบบจำลองทางคณิตศาสตร์จึงมีขั้นตอนของการนำเอาไปใช้ได้ดังรูป
ที่มา : รศ. ยืน ภู่วรวรรณ, สำนักบริการคอมพิวเตอร์ มหาวิทยาลัยเกษตรศาสตร์